Browse diagram templates for Class, compare formats, and start faster with AI-ready examples.
Filter by language or use case, preview templates, and jump into related docs before you start generating your own diagram.

Comprehensive ERP system showing complex class relationships

Standard CMS showing class relationships without attributes

Compact hotel system showing only class names and relationships

Comprehensive supply chain system with descriptive class labels

Standard learning management system with descriptive class labels

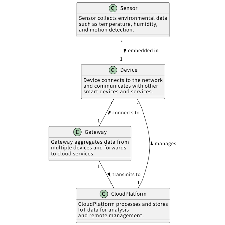
Compact IoT ecosystem with descriptive class labels

Comprehensive healthcare system with extensive notes and annotations

Standard gaming platform with detailed notes and annotations

Compact restaurant ordering system with explanatory notes

Comprehensive airline reservation system with multiple management packages

Standard inventory system with product, order, and warehouse packages

Compact blog platform with user and content management packages

Comprehensive banking system with accounts, transactions, and customers

Standard social media platform with users, posts, and interactions

Compact vehicle management system with inheritance and interfaces