Browse diagram templates for Airline, compare formats, and start faster with AI-ready examples.
Filter by language or use case, preview templates, and jump into related docs before you start generating your own diagram.

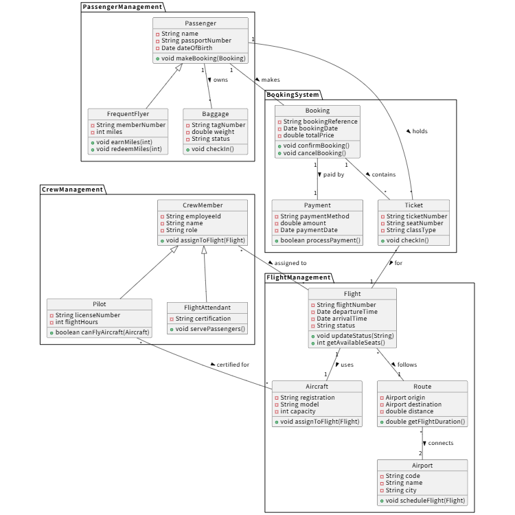
Comprehensive airline reservation system with multiple management packages