Browse diagram templates for Gaming, compare formats, and start faster with AI-ready examples.
Filter by language or use case, preview templates, and jump into related docs before you start generating your own diagram.

Chess board grid with standard algebraic notation positions

Standard gaming platform with detailed notes and annotations

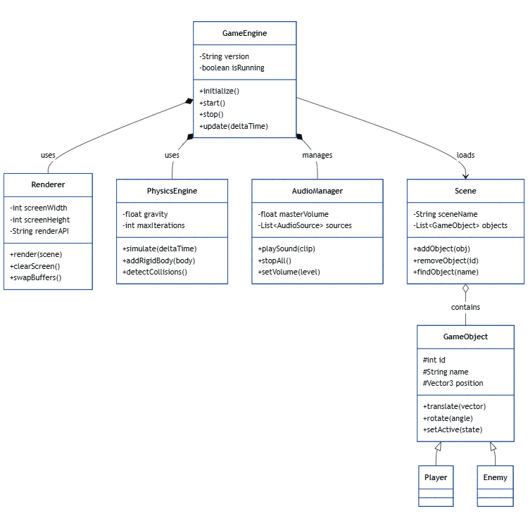
Core game engine components with rendering and physics