Browse diagram templates for Class Diagrams, compare formats, and start faster with AI-ready examples.
Filter by language or use case, preview templates, and jump into related docs before you start generating your own diagram.

ERP system with multiple business domain namespaces

Comprehensive logistics platform with shipping and warehouse management

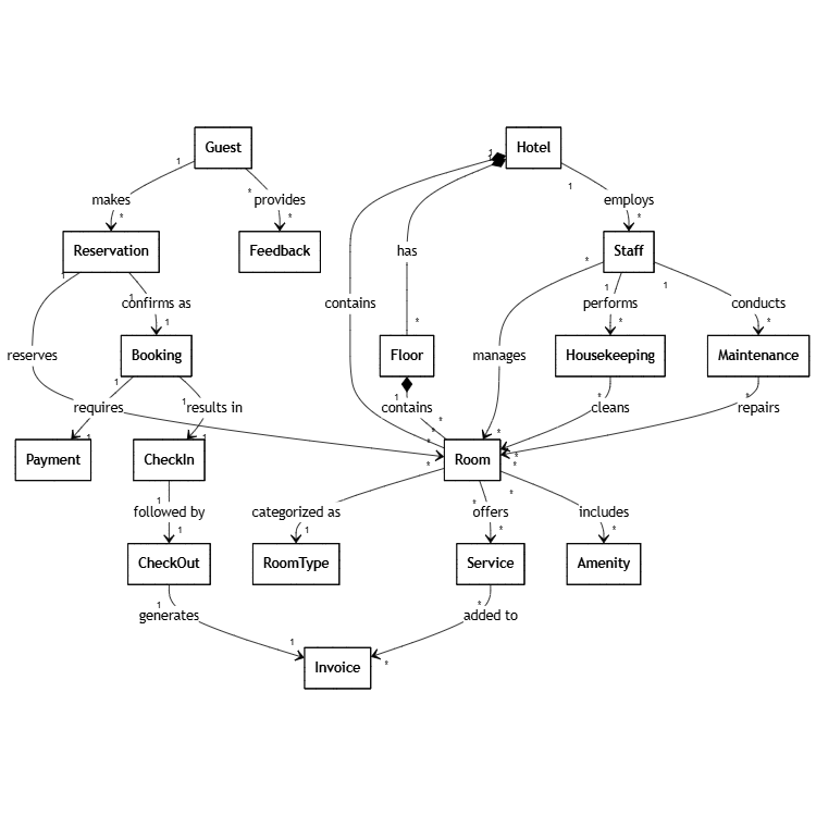
Hotel booking and management system with class relationships

Food delivery platform with class relationships only

Social media system architecture with descriptive components

Internet of Things system with descriptive class labels

Comprehensive cloud platform with infrastructure, services and monitoring namespaces

Comprehensive ERP system with detailed component descriptions

Microservices system with separate namespaces for each service

Comprehensive educational institution management with students, faculty and courses

Payment processing system with multiple payment methods and fraud detection

Core game engine components with rendering and physics