Browse diagram templates for Api, compare formats, and start faster with AI-ready examples.
Filter by language or use case, preview templates, and jump into related docs before you start generating your own diagram.

REST API response structure with status, data payload, pagination, and error handling

Compact C4 sequence diagram for API request processing

Compact C4 component diagram for payment processing service

Compact AWS serverless architecture with API Gateway and Lambda

AWS serverless architecture with Lambda, API Gateway, and DynamoDB

Distributed microservices system with service groups

Standard API integration sequence with authentication and data processing

Compact software development lifecycle value stream

Compact microservices architecture with basic components

API request flow with colored background sections

Complex microservices communication with service creation and destruction

Complex microservices architecture with multiple service layers and interactions

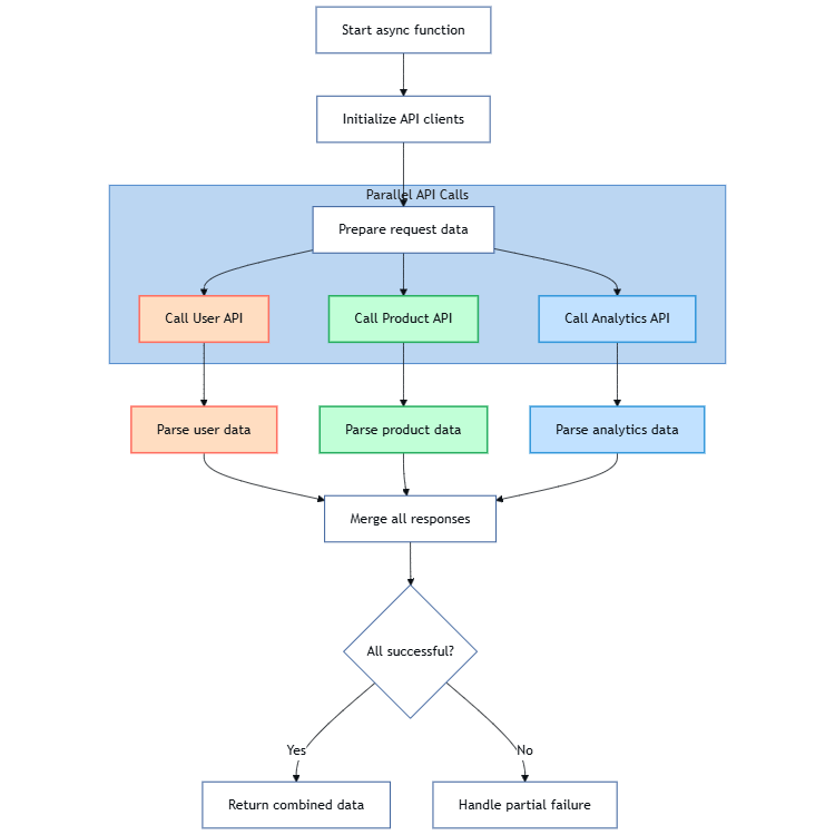
Parallel async API calls with error handling and colored subgraphs

Microservices architecture with multiple databases showing order processing and inventory management

Async API request handling with callbacks, webhooks, and error recovery mechanisms

Microservices system with separate namespaces for each service