Browse diagram templates for Callback, compare formats, and start faster with AI-ready examples.
Filter by language or use case, preview templates, and jump into related docs before you start generating your own diagram.

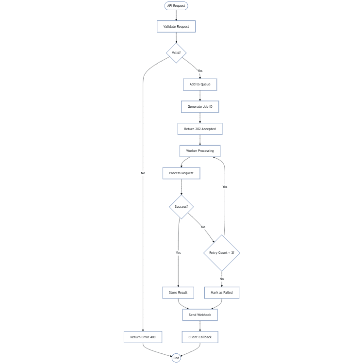
Async API request handling with callbacks, webhooks, and error recovery mechanisms

Asynchronous callback lifecycle from acceptance to completion fetch. Starter template grounded in the Async Callback Flow D2 syntax pattern.

Asynchronous callback lifecycle from acceptance to completion fetch. Operations variant that adds webhook registration and signature verification flow.

Asynchronous callback lifecycle from acceptance to completion fetch. Enterprise variant that adds cancellation and restart paths for long-running jobs.