Browse diagram templates for Delivery, compare formats, and start faster with AI-ready examples.
Filter by language or use case, preview templates, and jump into related docs before you start generating your own diagram.

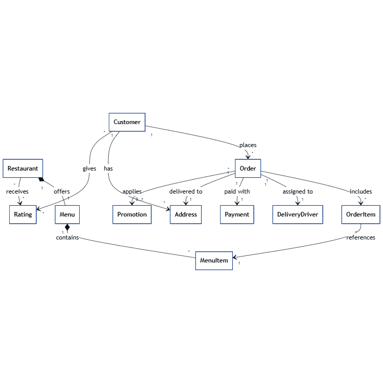
Food delivery platform with class relationships only