Browse diagram templates for Customer, compare formats, and start faster with AI-ready examples.
Filter by language or use case, preview templates, and jump into related docs before you start generating your own diagram.

Compact ArchiMate motivation diagram for customer satisfaction

Standard car rental system with object instances and relationships

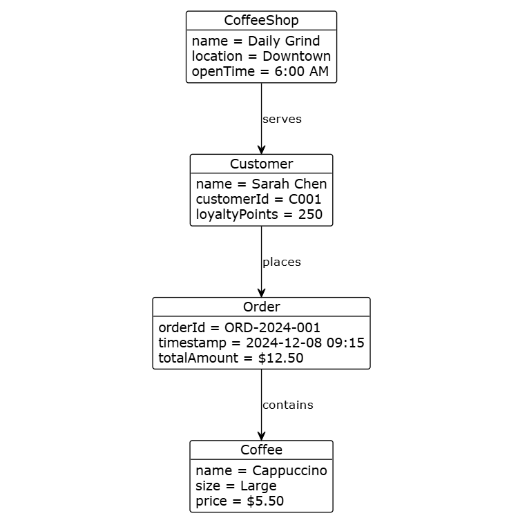
Compact coffee shop order system with object instances

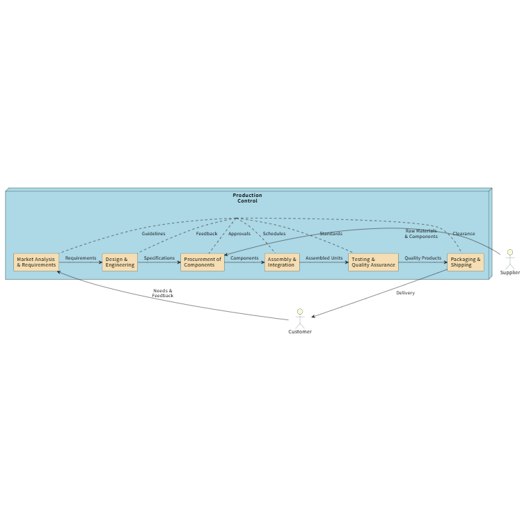
Standard production control with customer and supplier integration

Comprehensive banking system with accounts, transactions, and customers

Comprehensive HFSM diagram mapping the complete customer journey

Standard customer onboarding process across teams using swimlanes

Simple colored customer support workflow with styled subgraphs

Multi-level conditional routing for customer support based on issue type, priority, and customer tier