Browse diagram templates for Production, compare formats, and start faster with AI-ready examples.
Filter by language or use case, preview templates, and jump into related docs before you start generating your own diagram.

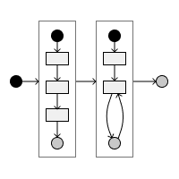
Comprehensive hierarchical manufacturing workflow state machine

Standard production control with customer and supplier integration

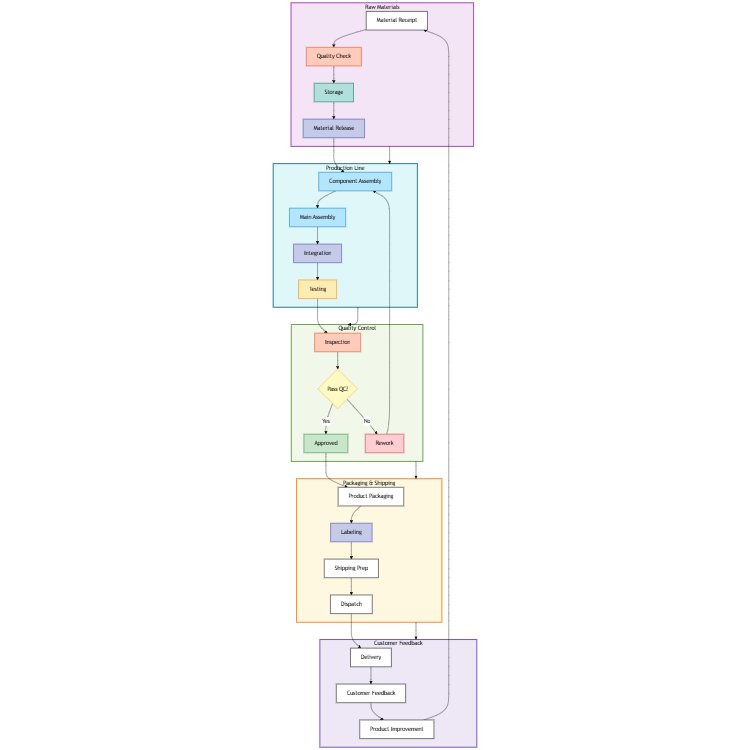
Standard manufacturing value stream with quality control

Comprehensive smart manufacturing system with colored block flow

Comprehensive production output with efficiency rate tracking

Single bar chart tracking monthly production output

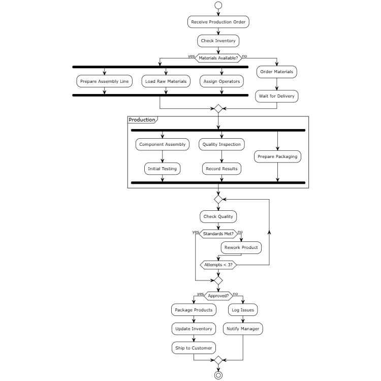
Complex manufacturing workflow with quality control and parallel processes

HFSM diagram for multi-stage manufacturing workflow

Standard manufacturing workflow with parallel quality and assembly using fork

Manufacturing workflow with quality control and colored subgraphs

Data flow diagram for manufacturing process control system with production planning, quality control, and resource management

End-to-end manufacturing process with raw materials, production, quality control, and distribution blocks