Browse diagram templates for Customer Service, compare formats, and start faster with AI-ready examples.
Filter by language or use case, preview templates, and jump into related docs before you start generating your own diagram.

Compact ArchiMate motivation diagram for customer satisfaction

Comprehensive HFSM diagram mapping the complete customer journey

Customer support ticket flow with actors and participants

Compact support ticket routing with horizontal elseif conditions

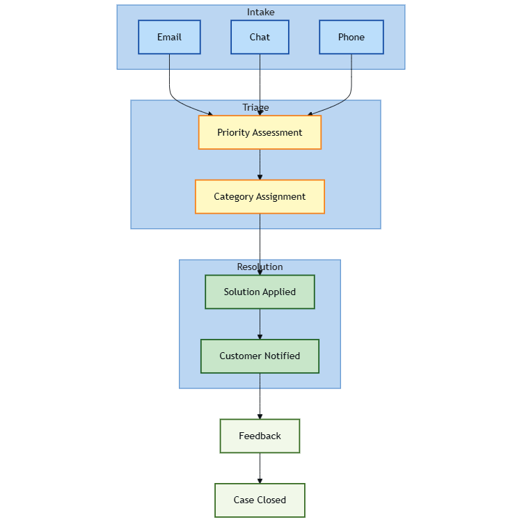
Simple colored customer support workflow with styled subgraphs

Multi-level conditional routing for customer support based on issue type, priority, and customer tier