Browse diagram templates for Telecommunications, compare formats, and start faster with AI-ready examples.
Filter by language or use case, preview templates, and jump into related docs before you start generating your own diagram.

SDL diagram for network protocol handling with TCP/UDP connection management and packet processing

Computer network topology with subnets and interconnected devices

Central core switch with radially connected network components and services

Standard TCP header structure with flags and options

IT incident management process with severity assessment and escalation paths

RNN/LSTM architecture for sequence processing with input, hidden, and output layers over time

TCP connection lifecycle finite state machine showing all connection states and transitions

Standard network troubleshooting with vertical conditional decision tree

Simple home network setup with router, WiFi access points, and connected devices

Dynamic worker pool management with load balancing, auto-scaling, and health monitoring

Sunburst visualization that layers platform capabilities from strategic themes to enabling initiatives and core vision.

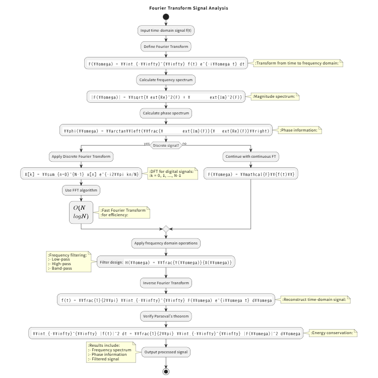
Signal processing workflow showing Fourier transform and inverse transform with LaTeX mathematical expressions