Browse diagram templates for Engineering, compare formats, and start faster with AI-ready examples.
Filter by language or use case, preview templates, and jump into related docs before you start generating your own diagram.

Mathematical process for Taylor series expansion and approximation with LaTeX notation

Numerical analysis algorithm for finding roots using Newton-Raphson method with LaTeX formulas

Algorithm flow for solving quadratic equations using the quadratic formula with AsciiMath notation

Standard PERT chart for product development with multiple phases

Comprehensive product development value stream with full lifecycle

Single section construction project timeline with overlapping activities

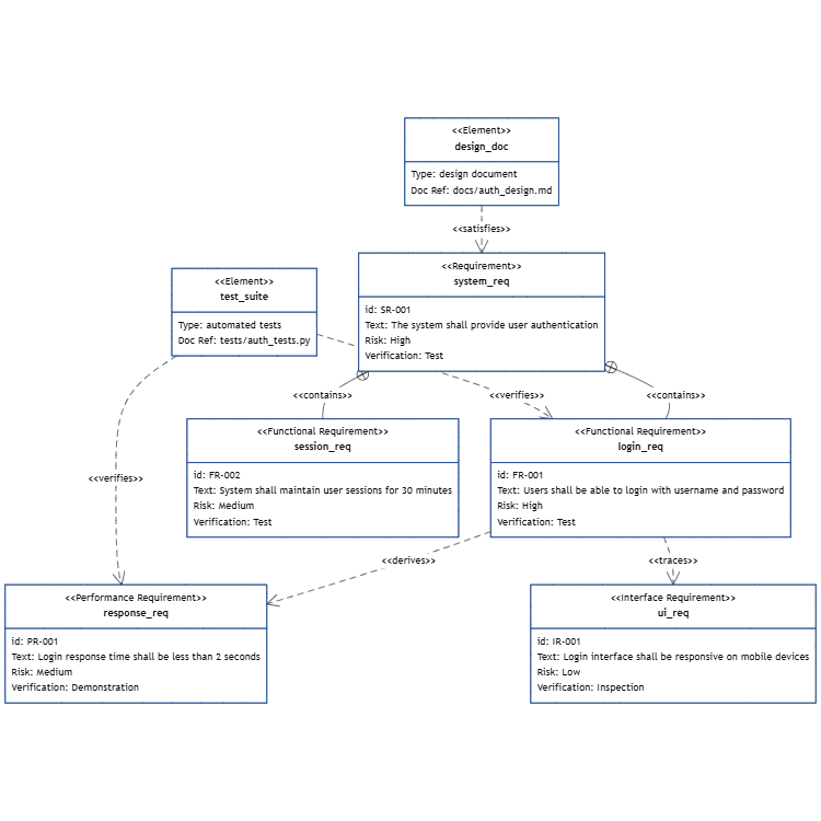
Basic software system requirements with traceability

Complex mathematical flow showing Fourier transform derivation using KaTeX

Mid-size tech company structure with engineering, product, and business departments

Signal processing workflow showing Fourier transform and inverse transform with LaTeX mathematical expressions

Linear algebra workflow for matrix operations including multiplication, determinant, and inverse calculations with AsciiMath

Fishbone diagram for recurring release quality issues across planning, QA, automation, and dependency change factors