Browse diagram templates for Subgraph, compare formats, and start faster with AI-ready examples.
Filter by language or use case, preview templates, and jump into related docs before you start generating your own diagram.

E-commerce order processing workflow with horizontal subgraph stages from order to delivery

Horizontal hiring pipeline from sourcing through onboarding with connected subgraphs

Horizontal subgraph flow for data ingestion, processing, and visualization stages

Complex healthcare patient treatment process with multiple department subgraph lanes

Marketing campaign workflow with multiple phase subgraph lanes

Software release cycle with phase-based subgraph lanes

Complex microservices architecture with multiple service layers and interactions

Moderate complexity order processing system with inventory and payment subgraphs

Simple authentication system with subgraphs for user, auth, and session

Complex financial trading system with risk management and colored subgraphs

Manufacturing workflow with quality control and colored subgraphs

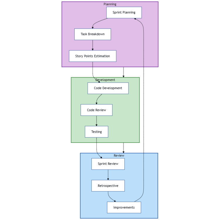
Simple agile sprint cycle with colored subgraphs