Browse diagram templates for Recruitment, compare formats, and start faster with AI-ready examples.
Filter by language or use case, preview templates, and jump into related docs before you start generating your own diagram.

Horizontal hiring pipeline from sourcing through onboarding with connected subgraphs

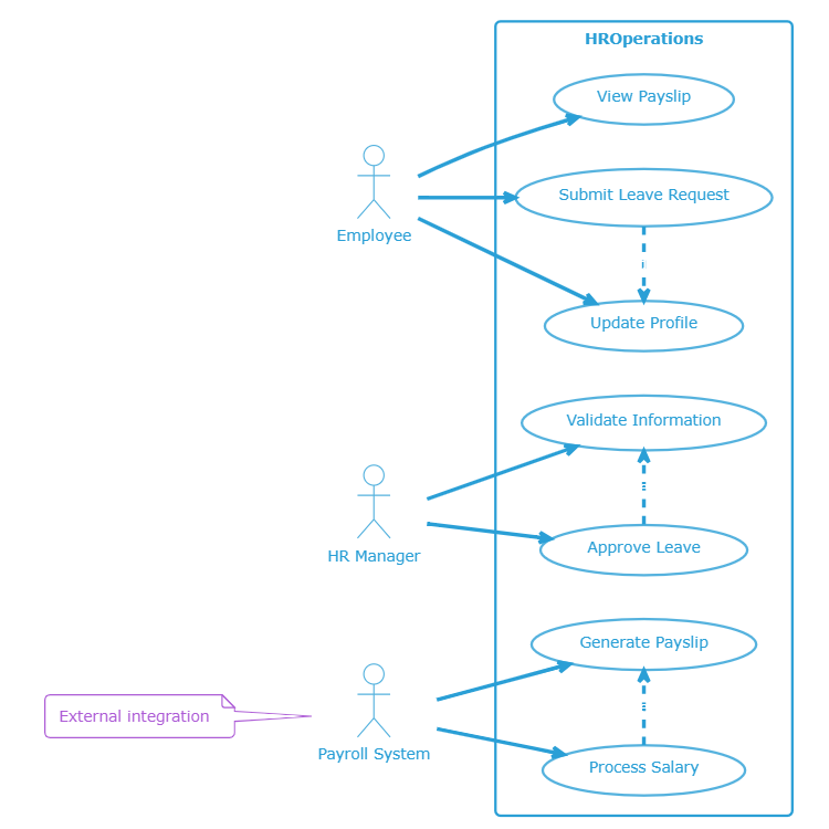
Standard use case diagram for human resources management

Compact hiring workflow with colored swimlanes for departments