Browse diagram templates for Team Collaboration, compare formats, and start faster with AI-ready examples.
Filter by language or use case, preview templates, and jump into related docs before you start generating your own diagram.

Complex deployment strategy with multiple environments and team collaboration

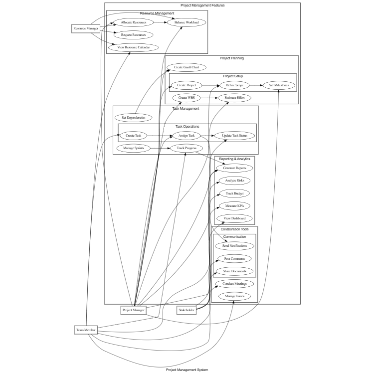
Use case diagram for PM tool with tasks, resources, reporting, and collaboration features

Compact task management system with relationships and dependencies

Comprehensive project management database with teams, tasks, milestones, and time tracking

Simple overlap between two cross-functional teams with a small shared working area