Browse diagram templates for Er Diagrams, compare formats, and start faster with AI-ready examples.
Filter by language or use case, preview templates, and jump into related docs before you start generating your own diagram.

Comprehensive hotel booking database with detailed primary, foreign, and unique key relationships

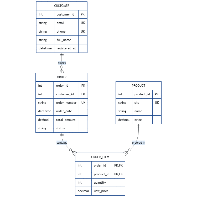
E-commerce order processing database with primary, foreign, and unique key constraints

Comprehensive financial technology platform with accounts, transactions, investments, and compliance

Hospital and clinic database relationships for patients, doctors, appointments, and treatments

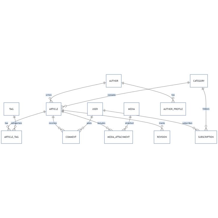
CMS database relationships showing only table names for content, media, and publishing

Comprehensive project management database with teams, tasks, milestones, and time tracking

Product inventory database schema with categories, suppliers, and stock tracking

Basic user authentication database schema with users, roles, and sessions

Educational platform database with detailed key constraints for courses, enrollments, and assessments