Browse diagram templates for Data Pipeline, compare formats, and start faster with AI-ready examples.
Filter by language or use case, preview templates, and jump into related docs before you start generating your own diagram.

Comprehensive C4 dynamic diagram for real-time data processing pipeline

Comprehensive enterprise web infrastructure with analytics and external services

Standard ETL pipeline with multiple data sources and port connections

Horizontal subgraph flow for data ingestion, processing, and visualization stages

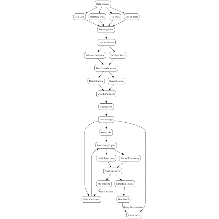
End-to-end data processing pipeline from ingestion to analytics and reporting

Complex multi-stage horizontal workflow for enterprise data processing

Dynamic diagram showing real-time data pipeline processing flow