Browse diagram templates for Business Analysis, compare formats, and start faster with AI-ready examples.
Filter by language or use case, preview templates, and jump into related docs before you start generating your own diagram.

Compact SWOT analysis with branches on both sides

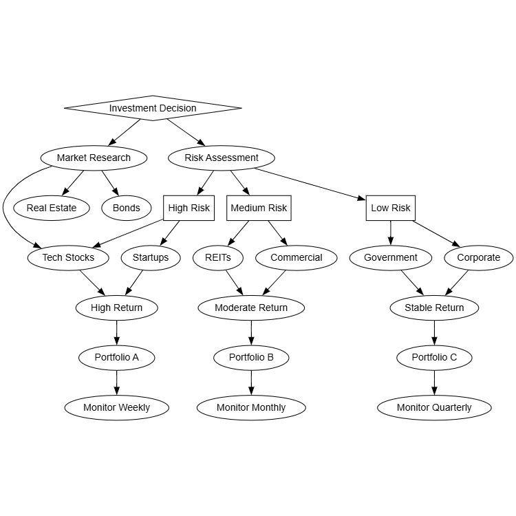
Business decision tree for investment analysis with multiple decision paths and outcomes

Strategic business decision-making process from opportunity identification to implementation

SWOT analysis for a technology startup

Comparison layout highlighting build versus buy decision drivers and guidance.

Assess-plan-pilot-scale framework for guiding organizational change with clear interventions at each stage.

Discovery-to-optimization playbook for launching a new service with clear activities and ownership expectations.