Browse diagram templates for Registration, compare formats, and start faster with AI-ready examples.
Filter by language or use case, preview templates, and jump into related docs before you start generating your own diagram.

Standard university course registration with actors and conditions

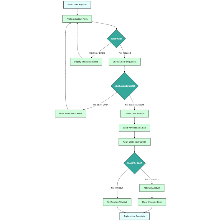
Simple user registration process with colored node styles

Data flow diagram for university student registration system with enrollment, course selection, and payment processing