Browse diagram templates for Innovation, compare formats, and start faster with AI-ready examples.
Filter by language or use case, preview templates, and jump into related docs before you start generating your own diagram.

Standard ArchiMate motivation diagram for digital transformation initiatives

Comprehensive ArchiMate strategy diagram for enterprise-wide innovation initiatives

Compact ArchiMate strategy diagram for digital transformation

Comprehensive digital transformation strategy with both sides without boxes

Detailed product development timeline without section grouping

Timeline showing the evolution of technology with multiple sections

Comprehensive deep branch mindmap showing the complete innovation journey

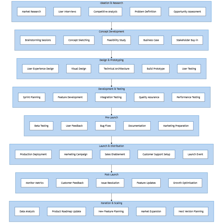
Comprehensive vertical product development process from ideation to market launch and iteration

Product development mind map showing key areas, strategies, and connections

Comprehensive digital transformation strategy mind map with technology, process, and culture elements