Browse diagram templates for Branching, compare formats, and start faster with AI-ready examples.
Filter by language or use case, preview templates, and jump into related docs before you start generating your own diagram.

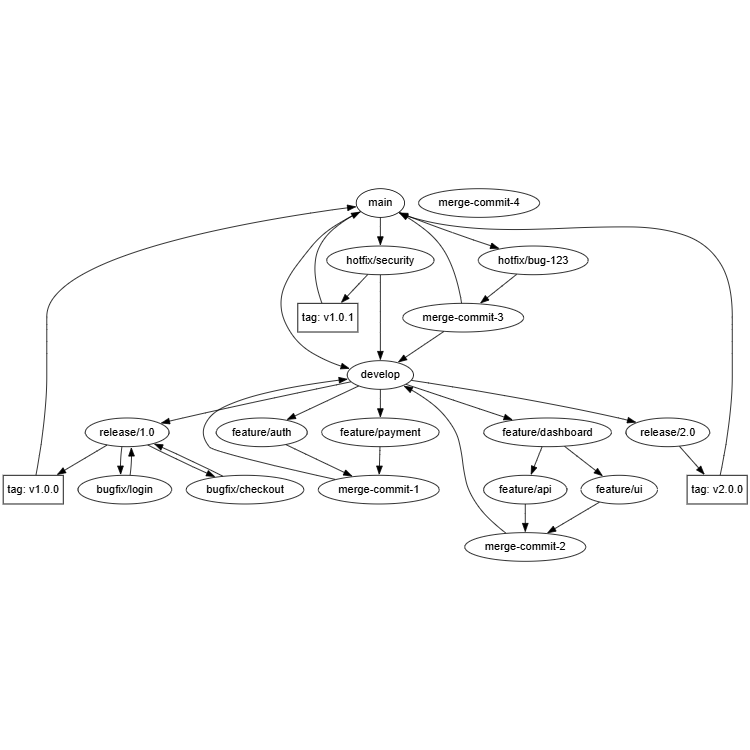
Git branching strategy tree showing main, develop, feature, and release branches with merges