Browse diagram templates for Katex, compare formats, and start faster with AI-ready examples.
Filter by language or use case, preview templates, and jump into related docs before you start generating your own diagram.

Complex mathematical flow showing Fourier transform derivation using KaTeX

Mathematical flow showing chain rule derivation in calculus using KaTeX

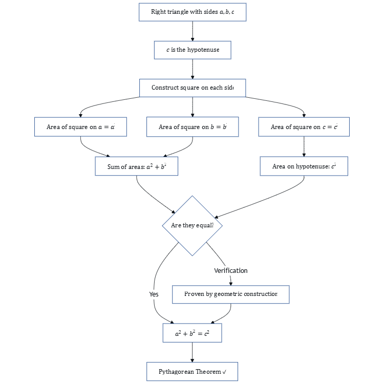
Mathematical proof flow of Pythagorean theorem using KaTeX