Browse diagram templates for Worker Pool, compare formats, and start faster with AI-ready examples.
Filter by language or use case, preview templates, and jump into related docs before you start generating your own diagram.

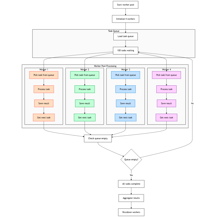
Multi-threaded worker pool processing tasks concurrently with colored subgraphs

Queue-based asynchronous processing with horizontally scaled workers. Starter template grounded in the Queue and Worker Pool D2 syntax pattern.

Queue-based asynchronous processing with horizontally scaled workers. Operations variant that adds scheduled ingestion and dead-letter replay controls.

Queue-based asynchronous processing with horizontally scaled workers. Enterprise variant that adds capacity metrics and upstream throttling alerts.