Browse diagram templates for Check In, compare formats, and start faster with AI-ready examples.
Filter by language or use case, preview templates, and jump into related docs before you start generating your own diagram.

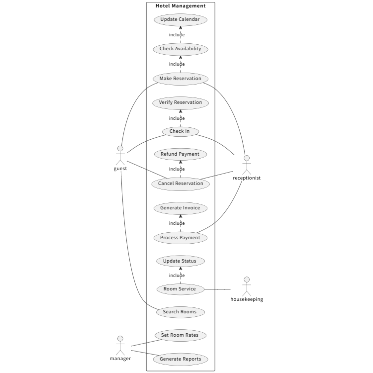
Standard hotel reservation system with actors positioned on both sides