Browse diagram templates for Vehicle Management, compare formats, and start faster with AI-ready examples.
Filter by language or use case, preview templates, and jump into related docs before you start generating your own diagram.

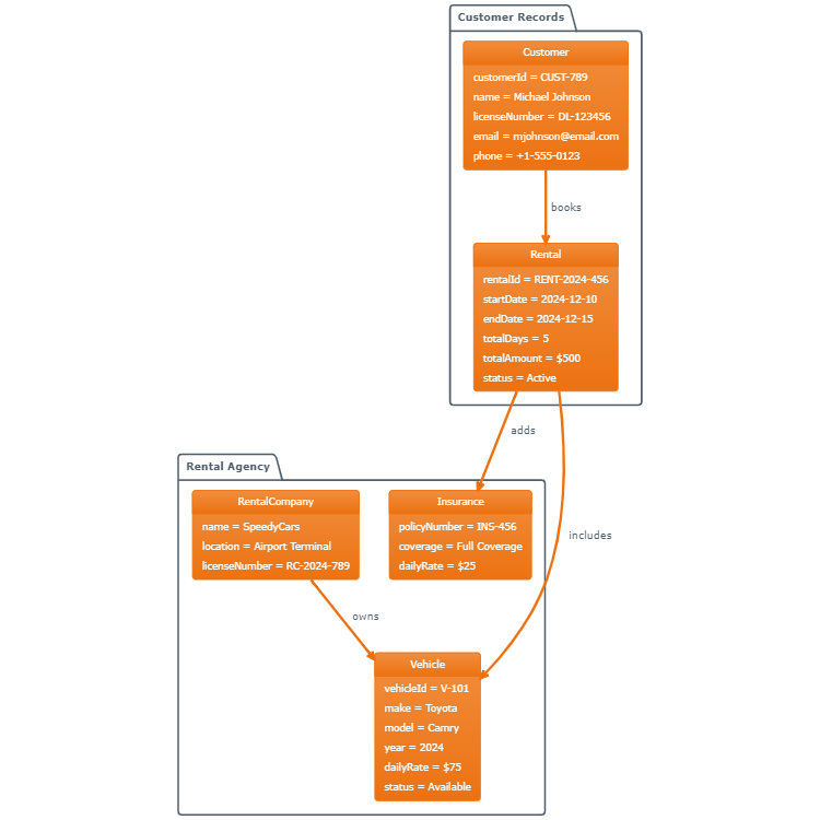
Standard car rental system with object instances and relationships

Compact vehicle management system with inheritance and interfaces